越南20%的企业所得税率常被誉为东盟区内颇具竞争力。但实际上,注册越南公司后真实的税负成本取决于牌照合规、转让定价策略、资本结构以及能否经得起行政审查的文档完备度。外资企业需面对长达五年的法定税务追溯期,期间申请的税收优惠、关联交易以及持续亏损状况均可能面临质疑。
对于正在评估进入或扩张出海越南企业来说,预期回报能否实现,取决于其在越南合规体系下接受审查时,当初的结构性决策是否依然站得住脚。相关阅读《越南《电子商务法》7月生效:合规化浪潮下,中国企业如何抢占先机?》
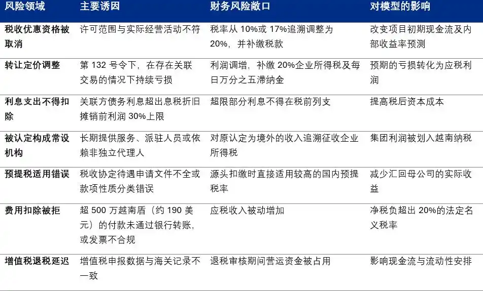
当经营实况偏离牌照范围,优惠资格可能不保
10%或17%的企业所得税优惠税率,以及免税期和减税期,是根据《投资登记证》上核准的行业类别和地理位置授予的。税务机关会根据实际经营活动及资本出资进度来复核资格。他们会核查收入来源是否与登记的行业代码吻合,与优惠政策捆绑的投资承诺是否已兑现。若实际运营偏离了牌照许可范围,优惠待遇可能被撤销,相应收入将按标准20%税率重新计征,这将直接压缩项目初期的预期利润。
转让定价:决定结构性风险的核心因素
根据第132号法令,凡涉及关联交易的企业,必须准备同期资料并附上可比分析作为支撑。若子公司一边连年亏损,一边向境外关联方支付管理费、特许权使用费或服务费,当其利润水平与承担的功能和风险不匹配时,将面临极高的税务风险。税务机关会将企业利润率与本地同行对比,如发现转让定价依据不足,有权进行利润调整。对于成本中心或有限风险分销商这类模式,转让定价调整是税务重估最主要的潜在来源。
举例而言,某外资制造企业申报亏损100亿越南盾(约38.2万美元),同时向母公司支付管理费150亿越南盾(约57.3万美元)。若本地同类制造企业的平均利润率为5%,该公司的应税收入就可能被调增80亿越南盾(约30.5万美元)。按20%税率计算,需补缴企业所得税16亿越南盾(约6.1万美元),这还不包括每日万分之五的滞纳金及行政罚款。若多个财年一并接受审查,累计的税务风险敞口很可能超过当初预测的年度利润。
融资结构如何影响税后资本成本
利息支出的税前扣除额度被限制在息税折旧摊销前利润的30%,这削弱了债务融资扩张的税务优势。关联方贷款协议会接受严格审查,以确保其符合独立交易原则且具备商业实质。若利息支出超出限额,或定价缺乏合理依据,相关利息将不得税前扣除,结果是在融资成本不变的情况下,应税收入反而增加。
资本结构直接关系到税后资本成本,并最终影响投入股本的长期回报率。
跨境活动可能触发境内纳税义务
越南的常设机构规则适用范围很广:外国企业在越南境内提供服务、监督工程施工、或通过非独立代理人开展业务等,都可能被认定构成常设机构。即使没有在当地设立法人实体,只要人员长期派驻、拥有本地合同谈判权或履行项目管理职能,就可能产生税务登记义务。税务机关会根据合同期限和人员派驻模式,判断相应的境外收入是否应在越南境内纳税。
一旦收入被追溯性地划入越南税基,不仅会打乱集团层面的税务安排,还可能产生以前年度欠税。
预提税处理不当,直接减少汇回利润
向境外支付的特许权使用费、技术服务费和利息,都受越南外国承包商税框架管辖,该税种包含企业所得税和增值税。要享受税收协定优惠税率,必须按规定提交完备的证明文件(如税收居民身份证明)。文件不全者,源头扣缴时将直接适用较高的国内税率。由于预提税在资金汇出前扣缴,分类错误将直接导致境外母公司实际收到的美元金额缩水。
文档不健全,应税收入可能虚增
费用扣除须同时满足两个条件:合规的增值税发票,以及单笔超过500万越南盾(约190美元)的交易必须通过银行非现金支付。税务机关会交叉核对会计账目、电子发票数据与银行付款凭证,以验证费用真实性。总部费用分摊、咨询费以及缺乏足够证明材料的关联交易款项,都可能被认定为不可扣除。其结果是应税收入被动增加,净税负上升,而收入分毫未增。
增值税管理:流动性规划不容忽视的变量
积累了较多进项增值税留抵额的企业(尤其是出口制造企业)可申请退税,但退税流程需经行政审核。税务机关会将增值税申报数据与海关记录、电子发票系统交叉比对,任何不符之处都可能导致退税延迟。此间真正的财务变量是审核期间的营运资金占用,对利润微薄或库存周转快的企业,这直接影响其流动性模型。
会计处理差异增加治理复杂度
越南会计准则规定了法定报告要求,但与境外母公司常用的国际财务报告准则在某些方面存在差异。收入确认时点、费用计提方法、递延税项处理等,都需在会计利润与应税所得之间进行调节。在税务核查中,这些调节过程的瑕疵可能成为扩大审查范围的导火索。
对跨国集团而言,确保本地法定报告与集团合并报表体系协调一致,已不仅是技术性调整,更是内部控制的基本要求。
数据交叉比对升级:投资模型需考虑的新变量
越南税务机关正越来越多地运用数据分析工具,将企业所得税申报数据与增值税数据、海关数据、关联交易披露信息等进行交叉比对。凡是申请税收优惠、申报持续亏损、或有大额跨境交易的企业,在五年法定追溯期内被深度审查的概率都显著升高。投资者建模时需考虑的关键变量,已变为“为跨多个财年的税务立场辩护的概率加权成本”,这包括顾问费用、管理层时间投入以及潜在的税务重估风险。
外资企业在越南的关键税务风险变量一览
出海公司在进行海外扩张时,往往面临各种市场和监管挑战。彦德国际的境外投资咨询团队为出海越南企业量身定制方案,帮助中资企业高效合规地进行海外投资。
彦德国际提供专业且全面的境外投资咨询服务,协助中国企业进行海外市场研究、收购、扩张或运营。我们利用广泛的全球资源网络和对海外市场准入的深入了解,帮助客户管理出境投资的风险与机遇。
- 境外投资备案和审批
- 并购(M&A)
- 市场调研
- 尽职调查
- 公司设立和架构设计
- 跨境税务和交易
- 会计和财务
- 人力资源管理
